“动起来,争做绿色小使者”——大任庄...
“学雷锋·树新风”志愿服务主题活动
阳光成长示范课《心理学帮助我们开启健...
返校第一课 安全教育
大任庄小学2022-2023学年度美术优秀作...
筑梦新时代 争做好少年——大任庄小学...
天津市综合防控儿童青少年近视学校健康...
  二年级二班共45 位同学,女生16名,男生29名。他们是一群内勤奋努力有上进心的容学生,是一群肯吃苦爱专研的学生。他们有着不同......[详细]
文章内容页
疫情防控期间这些行为,可能受到处罚,严重将追究刑责!——大任庄小学健康第一课
时间: 2022-03-04

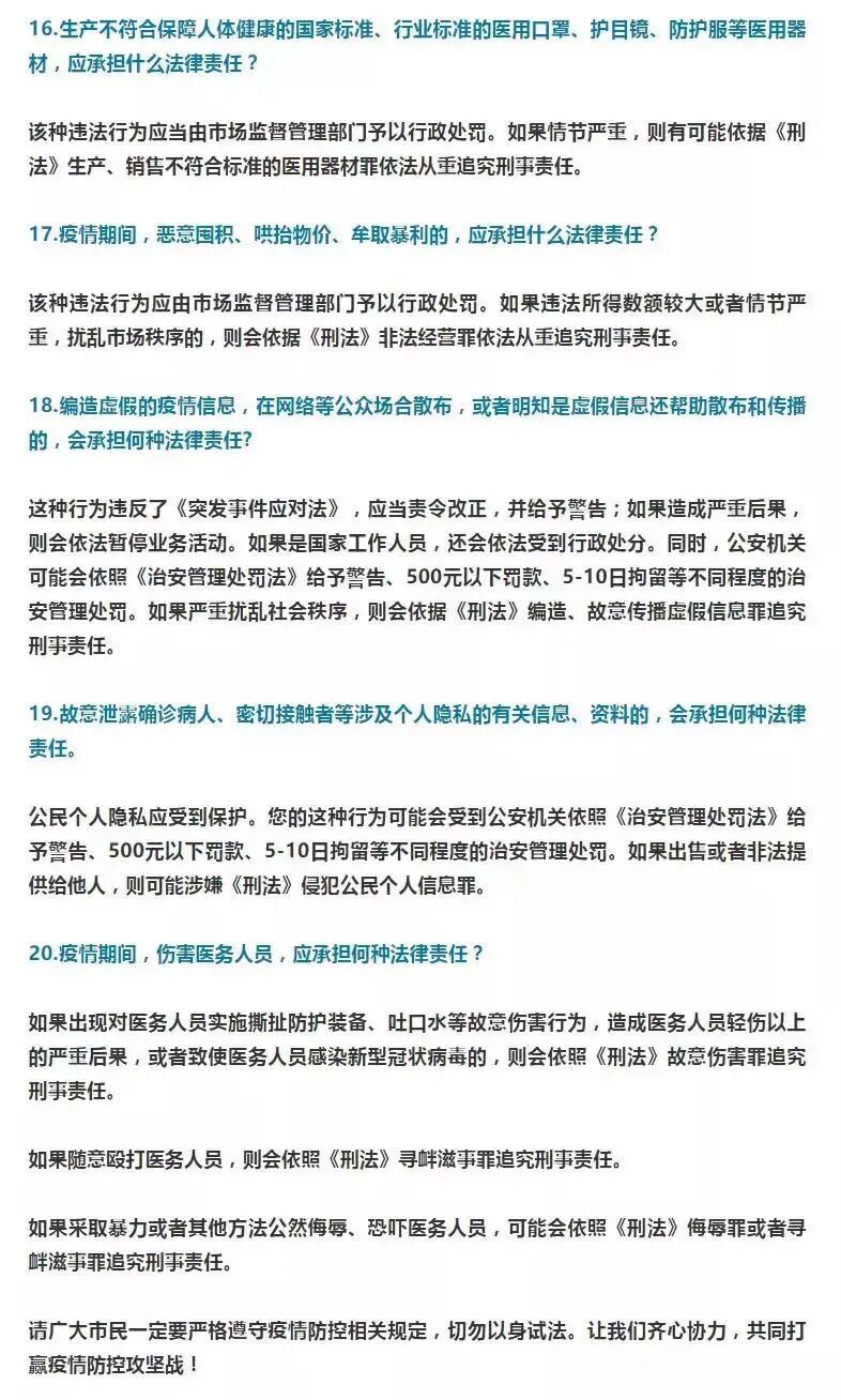
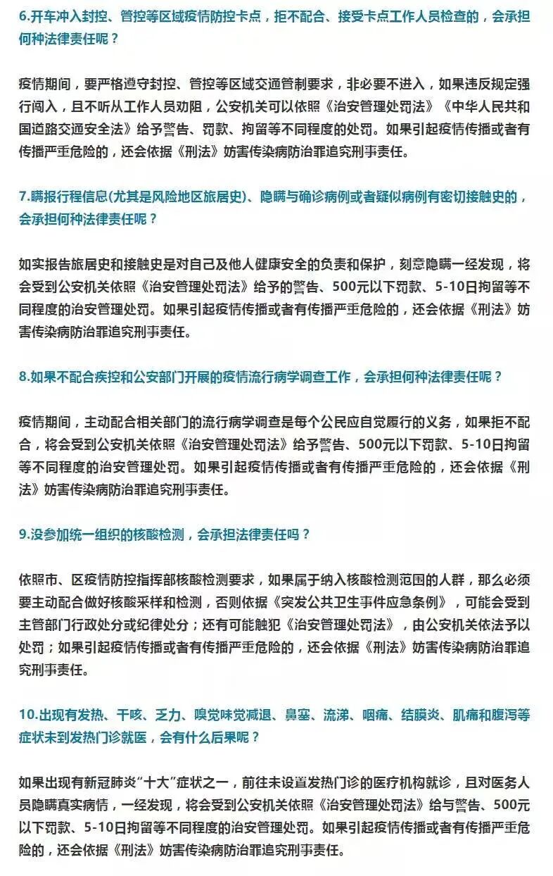
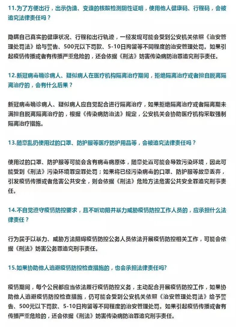
疫情防控期间这些行为,可能受到处罚,严重将追究刑责!

——大任庄小学健康第一课

图片

图片

图片

图片